参考文献:2020美团技术年货《Java线程池实现原理及其在美团业务中的实践》致远 陆晨
一. 介绍
1. 线程池是什么
线程池是基于池化思想管理线程的工具,常见于多线程服务器(如MySQL)。其核心价值在于解决线程过多导致的性能问题:线程频繁创建与销毁会产生额外开销,线程数量膨胀也会加剧调度负担,影响系统整体性能。线程池通过维护一组可复用的线程,等待任务分配,既避免了线程反复创建的成本,也防止了线程无序扩张导致的调度失衡,从而充分提升内核利用效率。本文所述的线程池特指JDK提供的
ThreadPoolExecutor类。线程池四大核心优势:
降低资源消耗:通过池化技术复用已创建的线程,减少线程创建与销毁的资源损耗;
提升响应速度:任务到达时可直接分配现有线程执行,无需等待线程创建过程;
增强可管理性:线程作为稀缺资源,若无限创建易导致系统资源调度失衡。线程池支持统一分配、监控与调优,保障系统稳定性;
扩展功能支持:线程池具备良好的可拓展性,例如
ScheduledThreadPoolExecutor支持延时或定期任务调度,为复杂场景提供更强能力。
2. 线程池解决的问题是什么
线程池旨在解决并发环境下的资源管理问题。系统通常无法预知任务数量与资源需求,导致三大问题:频繁申请/销毁资源产生额外开销、资源无限申请易引发系统耗尽风险、资源分布不合理降低系统稳定性。线程池采用“池化”(Pooling)思想统一管理资源,最大化收益并最小化风险,该思想在金融、设备管理等领域亦有广泛应用。
在计算机领域中,池化表现为统一管理IT资源(服务器、存储、网络等),通过资源共享降低用户投入。除线程池外,典型策略还包括:内存池(预先申请内存,提升速度并减少碎片)、连接池(预先申请数据库连接,降低系统开销)、实例池(循环使用对象,减少初始化与释放损耗)。这些策略共同体现了池化思想在提升效率与稳定性方面的价值。
二. 线程池核心设计与实现
1. 总体设计

Java 线程池的核心实现类是 ThreadPoolExecutor,本章基于 JDK 1.8 源码分析其核心设计与实现。首先通过 UML 类图了解 ThreadPoolExecutor 的继承关系:其顶层接口 Executor 实现了任务提交与执行的解耦,用户只需提供 Runnable 对象,由 Executor 框架完成线程调配;ExecutorService 接口扩展了能力,支持异步任务生成 Future 并提供线程池管控方法;AbstractExecutorService 作为抽象类串联任务执行流程;最终 ThreadPoolExecutor 作为底层实现类,负责维护自身生命周期、管理线程与任务,以高效执行并行任务。

线程池在内部构建了生产者-消费者模型,将任务与线程解耦,实现任务的缓冲和线程的复用。其运行机制分为任务管理和线程管理两部分:任务管理作为生产者,在任务提交后判断其流向——直接分配线程执行、缓冲至队列等待或拒绝任务;线程管理作为消费者,统一维护线程资源,按需分配线程执行任务,执行完毕后继续获取新任务,无任务可执行时回收线程。
下文将分三个阶段深入解析线程池的运行机制:首先阐述线程池自身状态的维护方式,其次分析任务的管理策略,最后说明线程的调度与回收机制。
2. 生命周期管理
线程池的运行状态并非由用户显式设置,而是由内部机制自动维护。为了高效管理,线程池使用一个名为
ctl的 AtomicInteger 变量同时存储两个关键参数:运行状态(runState)和线程数量(workerCount)。具体实现中,高 3 位用于保存 runState,低 29 位用于保存 workerCount,这种位运算设计确保了两个值互不干扰,既避免了状态与数量判断时的不一致问题,又减少了锁资源的使用,提升了并发性能。线程池源码中经常需要同时检查这两项,因此提供了专用方法通过位运算快速获取当前状态和线程数,效率远高于基本运算。private final AtomicInteger ctl = new AtomicInteger(ctlOf(RUNNING, 0));

内部封装的获取生命周期状态、获取线程池线程数量的计算方法如以下代码
所示:
// 线程池状态管理工具方法
/**
* 计算当前运行状态
* 通过位运算提取ctl的高3位(运行状态)
* @param c ctl值
* @return 运行状态
*/
private static int runStateOf(int c) { return c & ~CAPACITY; }
/**
* 计算当前线程数量
* 通过位运算提取ctl的低29位(线程数量)
* @param c ctl值
* @return 线程数量
*/
private static int workerCountOf(int c) { return c & CAPACITY; }
/**
* 通过状态和线程数生成ctl
* 将运行状态和线程数量合并为一个ctl值
* @param rs 运行状态
* @param wc 线程数量
* @return 合并后的ctl值
*/
private static int ctlOf(int rs, int wc) { return rs | wc; }3. 任务执行机制
①任务调度

任务调度是线程池的核心运行机制,所有任务的执行流程都由
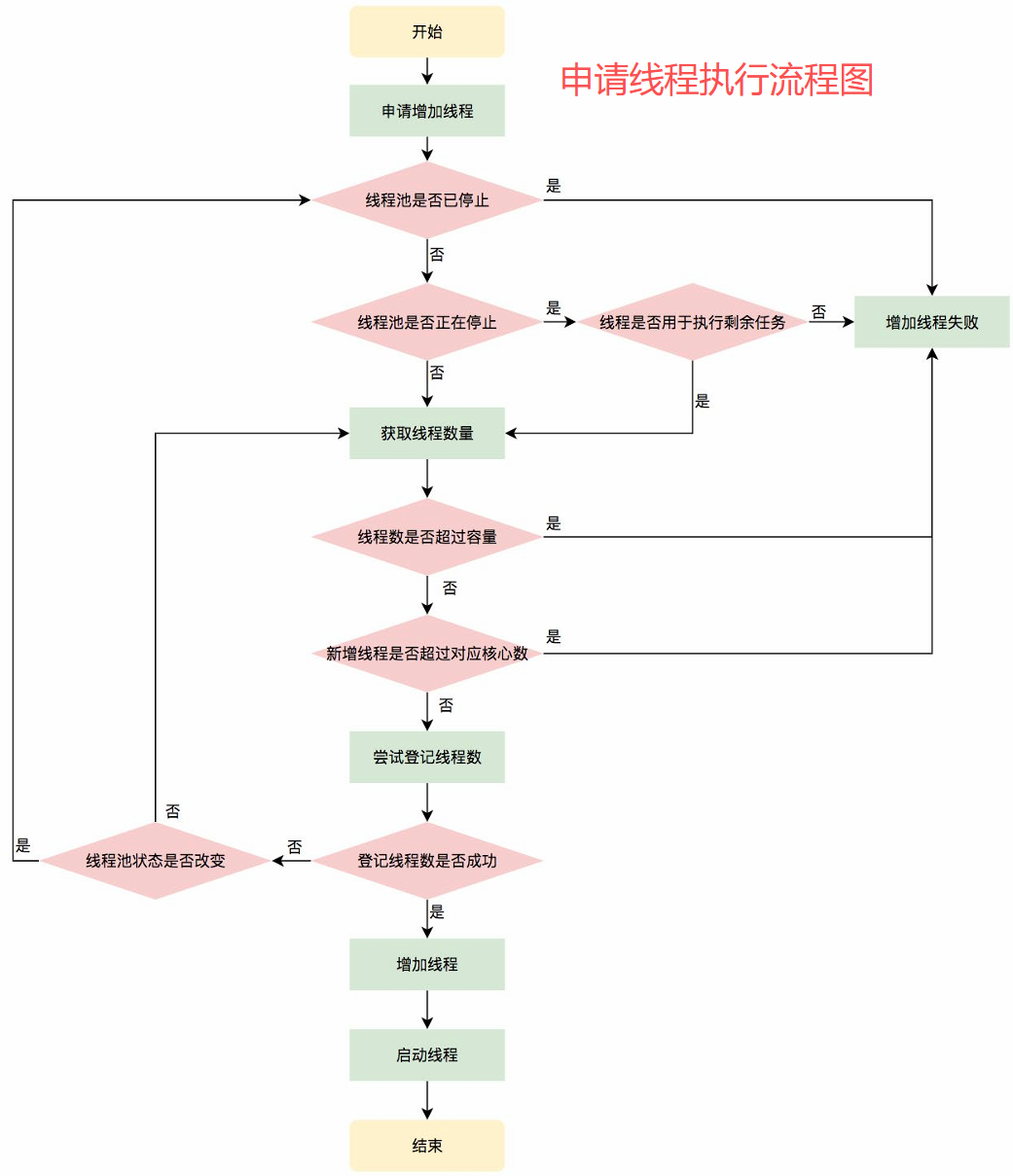
execute方法统一调度。该方法根据线程池的当前状态(运行状态、线程数量及队列情况)决定任务的执行方式,具体流程如下:首先检查线程池是否处于 RUNNING 状态,若非 RUNNING 则直接拒绝任务。若状态正常,则依次判断:若当前工作线程数小于核心线程数,立即创建新线程执行任务;若线程数已达到核心线程数但阻塞队列未满,将任务加入队列缓冲;若队列已满且线程数小于最大线程数,则新建线程执行任务;若线程数已达最大值且队列已满,则触发拒绝策略(默认抛出异常)。
②任务缓冲
线程池通过任务缓冲模块实现任务与线程的解耦,这是其管理任务的核心机制。它采用生产者消费者模式,利用阻塞队列作为缓存容器:阻塞队列是一种支持附加操作的队列,当队列为空时,获取元素的线程会等待队列非空;当队列满时,存储元素的线程会等待队列可用。生产者(任务提交线程)将任务添加到队列中,而消费者(工作线程)只从队列中获取任务执行,从而有效协调多线程环境下的任务分配与资源利用。


③任务申请

线程池中的任务执行主要有两种模式:一种是在线程初始创建时直接由新线程执行任务,但这仅出现在启动阶段;另一种是线程从任务队列中获取任务并执行,完成后再次申请新任务,这是绝大多数情况下的运行方式。线程通过不断从任务缓存模块(即阻塞队列)中轮询任务,实现持续运作。
线程管理模块与任务管理模块通过 getTask 方法进行通信,该方法负责控制线程数量以匹配线程池状态。getTask 会进行多次判断,若线程池无需维持当前数量的线程,则返回 null 信号;工作线程(Worker)在无法获取新任务(即收到 null)时,会触发回收机制,最终终止运行,从而动态调整资源避免浪费。
④任务拒绝
任务拒绝模块是线程池的核心保护机制,当线程池的任务缓存队列已满且线程数量达到设定的最大线程数(maximumPoolSize)时,系统将启动拒绝策略拦截新提交的任务。该机制通过控制任务流量和资源上限,防止线程池因过载而崩溃,从而保障系统的稳定运行。
拒绝策略是一个接口,其设计如下:
public interface RejectedExecutionHandler { void rejectedExecution(Runnable r, ThreadPoolExecutor executor); }用户可以通过实现这个接口去定制拒绝策略,也可以选择JDK提供的四种已有拒绝 策略,其特点如下:

4. Worker线程管理
①Worker线程
线程池通过内部类 Worker 来管理线程状态与生命周期。Worker 实现了 Runnable 接口,包含两个关键成员:thread 为实际执行任务的线程,由 ThreadFactory 创建;firstTask 保存传入的初始任务,可为空。若 firstTask 非空,线程启动时立即执行该任务,对应核心线程的创建场景;若 firstTask 为空,则线程从任务队列(workQueue)中获取任务执行,对应非核心线程的创建逻辑。


线程池通过哈希表持有线程引用以管理其生命周期,实现线程的添加与移除控制,核心在于判断线程是否处于运行状态。Worker 类继承 AQS 实现独占锁(非可重入锁),通过锁状态反映线程执行情况:获取锁表示线程正执行任务,此时不应中断;未获取锁表示线程空闲,可安全中断。线程池在执行 shutdown 或 tryTerminate 时,调用 interruptIdleWorkers 方法,利用 tryLock 判断线程空闲状态,从而中断并回收空闲线程,确保资源高效利用。
Worker类通过继承 AQS,利用state(0/1)表示锁的空闲 / 占用状态,重写tryAcquire(非可重入逻辑)和tryRelease(释放逻辑),实现了独占非可重入锁。state的变化直接反映是否有线程持有锁,结合 AQS 的等待队列可追踪线程的阻塞状态,从而完整反映线程的执行情况。
②Worker线程增加

线程池通过
addWorker方法实现工作线程的添加,该方法负责具体创建并启动线程执行任务,但不涉及添加时机的决策——这一策略由上层调用逻辑控制。addWorker接收两个参数:firstTask用于指定新线程执行的第一个任务(可为空,此时线程从任务队列获取任务);core为布尔值,决定线程数量校验标准——若为true,则校验当前活动线程数是否少于核心线程数(corePoolSize),若为false,则校验是否少于最大线程数(maximumPoolSize)。方法最终返回布尔值,表示线程是否成功添加并运行。其具体执行流程可参考配套示意图。
③Worker线程回收
线程池中线程的销毁依赖于 JVM 的自动回收机制。线程池通过维护一定数量的线程引用,防止这部分线程被 JVM 回收;当需要回收某些线程时,只需消除其引用即可。Worker 被创建后会不断轮询并获取任务执行:核心线程可无限等待任务,非核心线程则限时获取。当 Worker 无法获取到任务(即获取结果为 null)时,其内部循环结束,并主动消除自身在线程池中的引用,此时该 Worker 即可被 JVM 回收。


线程回收工作由 processWorkerExit 方法完成,该方法通过将线程引用移出线程池来实现线程销毁。然而,由于线程销毁可能由多种原因触发,线程池还需进一步判断具体销毁原因,评估是否需要调整当前运行状态,并根据新状态重新分配线程资源。
④Worker线程执行任务

Worker 类的 run 方法通过调用 runWorker 方法执行任务。runWorker 的执行流程如下:首先通过 while 循环持续调用 getTask 方法从阻塞队列中获取任务;在任务执行前,会根据线程池是否正在停止来确保当前线程的中断状态(若线程池正在停止则保证线程处于中断状态,否则维持非中断状态);随后执行具体任务;当 getTask 返回 null 时,跳出循环并执行 processWorkerExit 方法销毁当前线程,完成资源回收。
三. 线程池在业务中的实践
1. 业务背景
在互联网行业中,为充分发挥 CPU 的多核性能,并行计算能力已成为关键需求。通过线程池管理线程以实现并发是基础且必要的技术手段。下文将通过两个典型场景,展示如何利用线程池有效提升并发处理能力。
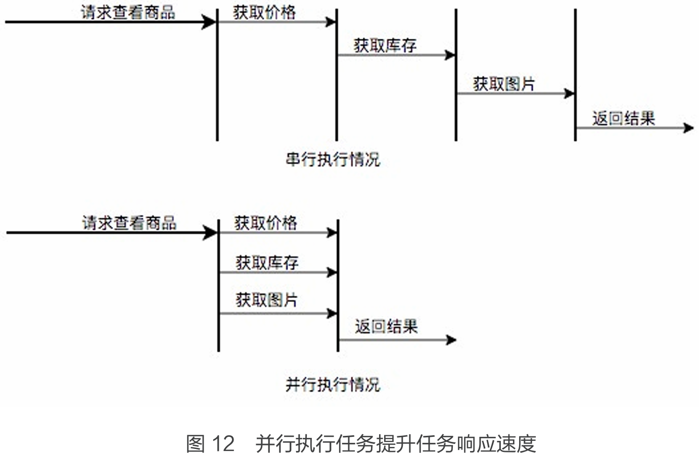
①快速响应用户请求
场景描述:在用户发起实时请求(如查看商品信息)时,服务端需快速聚合多维度信息(如价格、优惠、库存、图片等)并返回结果,此类场景对响应速度有极高要求。
优化策略分析:为提升用户体验、避免响应延迟导致用户流失,通常采用线程池实现任务的并行处理,通过缩短调用链路的总体执行时间来优化响应。在此类强实时性场景中,为最大化响应速度,建议采取无队列缓冲的线程池配置,并适当调高核心线程数与最大线程数,以充分利用多线程并行能力快速执行任务。

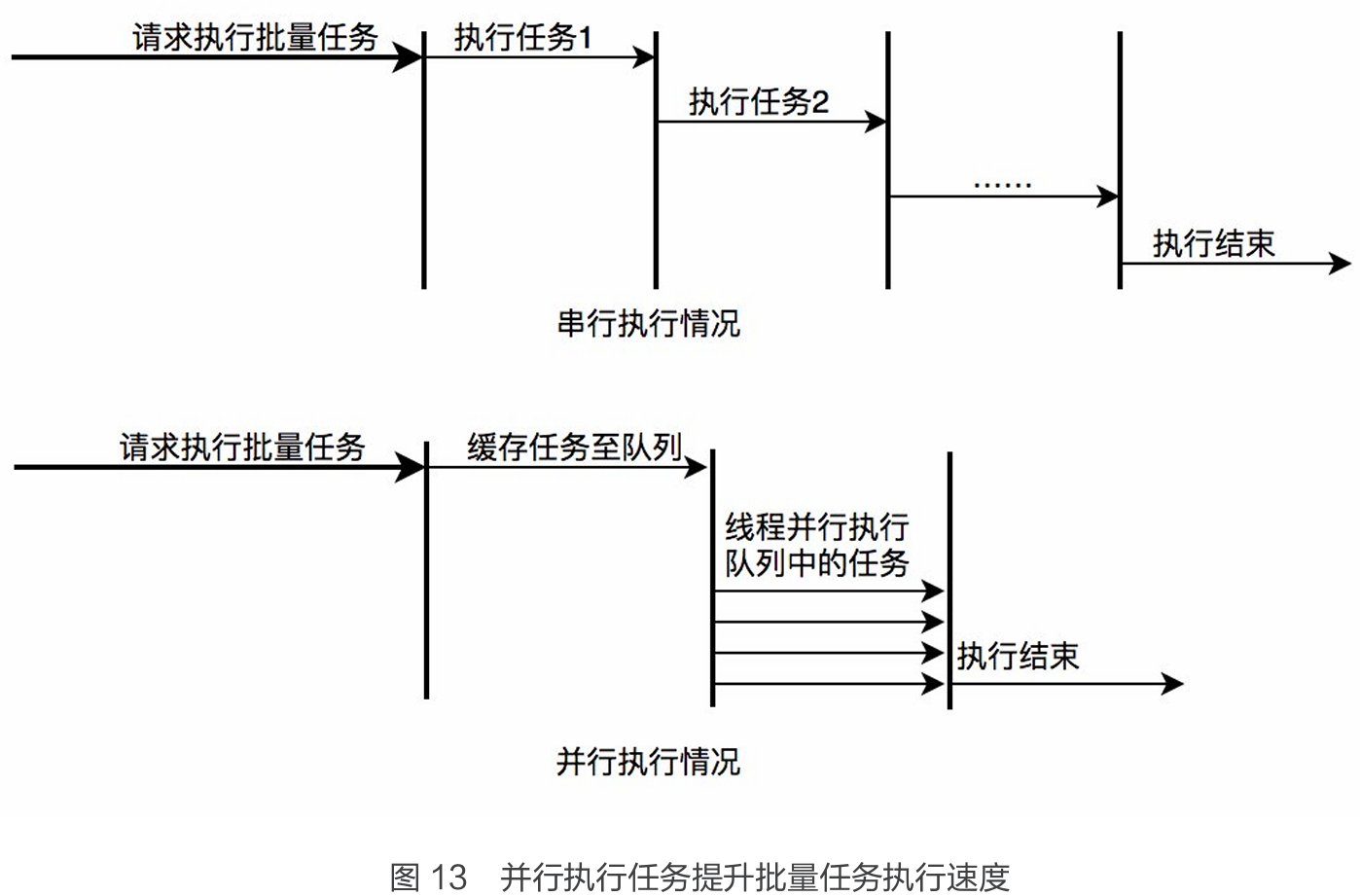
②快速处理批量任务
离线大数据量计算场景:该场景以非实时、大批量的数据处理任务为特征,例如需快速统计全国门店中具备特定属性的商品以生成营销报表。此类任务的核心诉求并非瞬时响应,而是在有限资源下最大化单位时间的任务处理量,即吞吐量优先。
优化策略与注意事项:为实现高吞吐量,应采用多线程并行计算技术,并通过任务队列缓冲瞬时涌来的大量任务。关键在于合理设置核心线程数(corePoolSize),以平衡计算资源利用效率。需注意避免线程数设置过高,否则频繁的线程上下文切换反而会增加系统开销,导致处理速度与吞吐量下降。

2. 实际问题
线程池使用面临的核心问题在于参数配置难度较高。一方面,线程池的运行机制相对复杂不易理解,其合理配置在很大程度上依赖于开发人员的个人经验和技术知识。另一方面,线程池的实际执行效果与任务类型密切相关,例如IO密集型与CPU密集型任务在运行表现上存在显著差异,而业界尚未形成成熟的通用配置策略供开发人员参考。
由于上述配置复杂性,线程池参数设置不当已成为实践中常见的故障源头。公司内部已记录多起相关案例,这些故障表明不合理的线程池配置会直接影响系统稳定性与性能,凸显了深入理解线程池机制并进行针对性参数优化的重要性。
①Case1:2018年XX页面展示接口大量调用降级
XX页面展示接口发生大量调用降级,数量级达几十至上百。事故原因为该接口内部使用线程池进行并行计算时,未准确预估调用流量,导致所设最大核心线程数过小,大量任务触发拒绝策略并抛出RejectedExecutionException,进而引发接口降级。

②Case2:2018年XX业务服务不可用S2级故障
XX业务服务因处理请求耗时过长,引发上游服务整体超时,最终导致大量依赖该服务的下游调用失败。该服务内部采用线程池进行资源隔离,但因线程池配置存在严重问题:队列长度设置过长,且最大线程数配置未生效。当系统请求量增加时,新任务持续堆积在线程池队列中无法及时消化,造成任务执行时间显著延长。这种处理延迟向上传导,最终引发上游服务整体超时,并连锁导致下游服务调用大规模失败。
3. 其他方案

为获取并发性,我们调研了线程池之外的替代方案。研究发现,尽管某些新方案(如Actor模型、协程框架)在特定场景下可提升并行任务性能,但其应用存在明显局限:Actor模型实际应用范围较窄,仅在Scala生态中较为成熟;Java领域的协程框架维护状态欠佳,成熟度不足。
综合评估,上述替代方案均无法满足“简易、安全获取并发性”的核心需求,其易用性不足且难以直接解决业务面临的现实问题。因此,线程池仍是当前相对可行的并发处理方案。
4. 线程池参数设置
①线程池参数设置合理性

在寻求线程池参数配置的简易计算公式过程中,我们调研了业界的多种方案,但发现并不存在通用的计算方式。线程池的实际运行效果与任务类型密切相关:IO密集型任务与CPU密集型任务的执行特性差异显著,而实际业务中两类任务的占比难以准确预估。这种任务特性的复杂性和不确定性,导致无法通过简单公式直接计算出普适的线程池参数。
②线程池参数动态化
尽管经过谨慎的评估,我们仍无法保证一次就能计算出合适的线程池参数,这引出了如何应对参数不确定性的思考。
为了降低参数修改成本,并在故障时快速调整以缩短恢复时间,可以考虑将线程池参数从代码迁移到分布式配置中心,实现动态配置和即时生效,从而优化参数管理流程。
基于对多个方向的对比,参数动态化方案被证明是简单且有效的选择。

5. 动态化线程池
①整体设计
动态化线程池设计的核心理念包含三个关键方面。首先是简化线程池配置,聚焦于corePoolSize、maximumPoolSize和workQueue这三个核心参数,它们决定了线程池的任务分配与线程调度策略。针对两种典型应用场景:并行执行子任务,提高响应速度。这种情况下,应该使用同步队 列,没有什么任务应该被缓存下来,而是应该立即执行。并行执行大批次任务,提升吞吐量。这种情况下,应该使用有界队列,使用队列去缓冲大批量的任务,队列容量必须声明,防止任务无限制堆积。所以线程池只需要提 供这三个关键参数的配置,并且提供两种队列的选择,就可以满足绝大多数 的业务需求,Less is More。
其次是实现参数的动态化管理,将线程池配置集中到统一平台,支持运行时调整。这有效解决了传统方式中参数配置困难、修改成本高的问题,通过监听外部消息实现配置的实时更新。
最后是增强线程池的监控能力。通过在执行任务的生命周期中嵌入监控点,使开发人员能够实时掌握线程池运行状态。缺乏可观测性的系统难以优化,因此完善的监控机制是持续改进线程池性能的基础保障。这三个方面共同提升了线程池的可管理性与运行透明度。

②功能架构
动态调参
动态化线程池提供六大核心功能,涵盖参数配置、监控预警与权限管理。动态调参支持通过界面实时修改线程池核心参数(如核心线程数、最大线程数、队列容量等),调整后即刻生效。任务监控可追踪应用、线程池及任务粒度的执行情况,记录最大耗时、平均耗时及95/99分位值等关键指标。
负载告警机制在任务积压或线程池负载超阈值时,通过内部通讯工具自动通知负责人;操作监控功能会对线程池的创建、修改及删除行为实时推送预警。系统完整记录参数修改日志,包括操作人、时间及修改前后数值,便于审计追溯。同时通过权限校验机制确保仅应用开发负责人具备参数修改权限,保障操作安全性。

参数动态化



JDK 原生线程池 ThreadPoolExecutor 提供了多个 public setter 方法,允许使用者通过其实例动态调整核心参数,例如可调用 setCorePoolSize 方法在运行时直接修改 corePoolSize 值。线程池内部会根据新值与原始值的比较结果自动处理状态变化:若新值小于当前工作线程数,会向空闲 worker 线程发送中断请求以回收多余资源;若新值大于原值且队列中存在待执行任务,则立即创建新 worker 线程执行任务,从而实现参数的平滑更新。
基于这一机制,只需维护 ThreadPoolExecutor 实例并在需要时修改其参数,即可实现线程池参数的动态化配置。在实际管理平台中,用户可通过线程池名称定位目标实例,动态调整核心数、最大线程数、队列长度等参数,修改后实时生效。平台还支持配置告警功能,如设置队列堆积阈值和活跃度监控,方便用户实时感知线程池运行状态并及时干预。
线程池监控
除了参数动态化配置,线程池的有效使用还需要对其运行状态建立全面感知,包括实时掌握线程池负载水平、资源分配充足性以及任务执行特征(如长任务与短任务的分布)。基于这些需求,动态化线程池提供了多维度监控与告警能力。
系统支持监控线程池活跃度、任务执行频率与耗时、Reject异常发生情况以及线程池内部统计信息等关键指标。这些功能不仅帮助用户从多角度分析线程池运行状况,还能在出现问题时第一时间发出告警,从而有效预防故障发生或加速故障恢复进程。
-
负载监控和告警:

线程池负载监控的核心目标是评估当前资源配置能否满足业务需求。从事前预警角度,系统定义了“活跃度”指标(活跃度 = activeCount / maximumPoolSize)进行监控,当活跃线程数接近最大线程数时,意味着负载趋高,可提前感知潜在风险。
事中判断主要依据两个过载条件:一是发生Reject异常,二是任务队列中出现堆积(支持阈值定制)。一旦触发任一条件,系统将自动发送告警(如通过内部通知工具推送至相关负责人),实现快速响应。
-
任务级精细化监控:
在传统线程池应用场景中,线程池内部任务的执行情况对用户而言是透明的。例如,当业务开发中申请的一个线程池同时用于处理发送消息和发送短信两类任务时,用户通常难以直观感知这两类任务实际执行的频率和耗时情况。
若这两类任务本身并不适合共享同一线程池,但由于缺乏可视化的监控手段,用户无法准确感知其执行差异,因此也难以进行针对性优化。动态化线程池通过实现任务级别的埋点监控解决了这一问题:允许为不同业务任务指定具有业务含义的名称,并基于名称进行事务打点。借助该能力,用户能够清晰查看线程池内各业务任务的执行状态,实现任务级运行情况的可观测与业务区分。

-
运行时状态实时查看:
JDK 原生线程池 ThreadPoolExecutor 提供了一系列 public 的 getter 方法,用户可通过这些接口读取线程池当前的运行状态及相关参数,为监控线程池运行状况提供了基础支持。
基于上述接口,动态化线程池进一步封装出运行时状态实时查看功能。用户能够借助该功能直观掌握线程池的实时运行情况,包括当前活跃工作线程数量、已完成任务总数、队列中等待执行的任务数等关键指标,有效提升了线程池运行状态的可观测性。


四. 总结
在业务实践中遇到线程池相关问题时,团队首先回归到并发问题本质,探索是否存在可替代线程池的方案,并试图寻求合理的线程池参数配置方法。然而,由于业界现有方案落地复杂、可维护性低,且真实运行环境存在不确定性,这两方面的尝试均进展有限。
最终,团队转向线程池参数动态化方向的探索,形成了一套能有效解决业务问题的实施方案。该方案虽未脱离线程池的基本使用范畴,但在成本与收益间取得了较好平衡:实现动态化及监控的成本较低,而收益显著——在不改变原有线程池使用方式的基础上,通过降低参数调整成本、增强多维度监控,有效减少了故障发生概率。希望这一思路能为读者提供有益参考。