明玕

  • 首页
  • 归档
  • 清单
    • 分类
    • 标签
  • 心情
  • 画廊
  • 友人帐
  • 关于
large picture of the cover

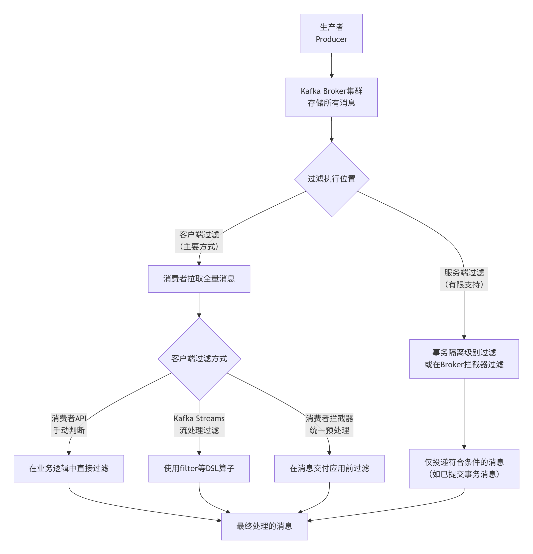
Kafka补充

author avatar 记得

Q.E.D.

  • weibo
  • qq
  • wechat
  • douban
  • qzone
  • linkedin
The cover picture of the previous content

博客导航

The cover picture of the next content

AI

记得

记得

site logo

Hi,Friend

  • 首页
  • 归档
  • 清单
    • 分类
    • 标签
  • 心情
  • 画廊
  • 友人帐
  • 关于

© 2026 明玕

Powered by Halo • Crafted with by LIlGG

© 2026 明玕

豫ICP备2021009198号-2 badge for gongan 41090202000531